Solution Info

Nr What
1 Number projects : 14 ( tests : 1, total : 14 , projects matrix )
2 Building Blocks : 8
3 Root Projects : 1
4 Number packages : 46 ( Outdated 1 , Deprecated : 0, ,Major version differs :1 , Vulnerable : 0 )
5 Number classes : 69
6 Number methods : 171
7 Licenses: 4

Summary NetPackageAnalyzer

If you are new to the project

  1. Goto Building Blocks 8 - you can understand those projects without references
  2. Goto Root Projects 1 - see the starting projects
  3. Goto TestProjects 1 - see what other projects they are testing
  4. See relation of the projects
  5. Projects with least classes

If you want to improve the project

  1. See Packages with Major Version different
  2. See methods with most cyclomatic complexity
  3. See methods low maintaining score
  4. See methods with most lines
  5. Projects with most classes
  6. Classes with most public methods
  7. Classes with max nr of methods

Info Repo & Commits

Nr What
1 Repo https://github.com/ignatandrei/PackageAnalyzer
2 branch main , commit 14e4a355f8b09223fefeb2b7673c7ce170b28295
3 Total Commits : 293
4 last commit : this year,2024
5 The commit with max files ( 16 ) is sha e87b74d6509e021d898d460831c530405f854c58 on 2023 August 28 )
6 The file with most commits ( 133 ) is ..\NetPackageAnalyzerConsole\src\NetPackageAnalyzer\NetPackageAnalyzerConsole\Program.cs

Assembly Info

Nr What Assembly Name
1 Max nr of references to other assemblies:41 NetPackageAnalyzeHistory
2 Max nr of public Classes :45 NetPackageAnalyzerObjects
3 With max nr of Classes :39 NetPackageAnalyzerObjects
4 With max nr of methods :89 NetPackageAnalyzerObjects
5 With low maintaining score :62 Statistical
6 With max coupling:83 NetPackageAnalyzerObjects
7 With most Cyclomatic Complexity :412 NetPackageAnalyzerObjects
8 With most lines:774 NetPackageAnalyzerObjects

Class Info

Nr What Class name
1 With max nr of methods :25 ProjectsDict
2 With low maintaining score :38 GenerateFilesDocusaurus
3 With max coupling :41 GenerateData
4 With most Cyclomatic Complexity :86 ProjectsDict
5 With most lines:238 GenerateData

Method Info

Nr What Method name
1 Method with max lines :129 Task GenerateFilesDocusaurus.GenerateNow(string folder, string where)
2 With low maintaining score :27 Task GenerateData.GenerateDataForSln(string folder)
3 With most Cyclomatic Complexity :41 Task GenerateData.GenerateDataForSln(string folder)


Radar NetPackageAnalyzer


Matrix Projects

Projects NetPackageAnalyzeHistory NetPackageAnalyzerConsole NetPackageAnalyzerDiagram NetPackageAnalyzerDocusaurus NetPackageAnalyzerExportHTML NetPackageAnalyzerMetricsMSFT NetPackageAnalyzerObjects NetPackageAnalyzerShowInConsole NetPackageAnalyzerTests NPA.GitInfo NPA.HtmlData NPA.Resources NuGetInfo Statistical
1 ) NetPackageAnalyzeHistory
Direct ref: 0
Total ref: 0
X                          
2 ) NetPackageAnalyzerConsole
Direct ref: 4
Total ref: 28
  X   1 1     1   1        
3 ) NetPackageAnalyzerDiagram
Direct ref: 0
Total ref: 0
    X                      
4 ) NetPackageAnalyzerDocusaurus
Direct ref: 2
Total ref: 8
    1 X     1              
5 ) NetPackageAnalyzerExportHTML
Direct ref: 3
Total ref: 9
        X   1       1 1    
6 ) NetPackageAnalyzerMetricsMSFT
Direct ref: 0
Total ref: 0
          X                
7 ) NetPackageAnalyzerObjects
Direct ref: 6
Total ref: 6
1   1     1 X     1     1 1
8 ) NetPackageAnalyzerShowInConsole
Direct ref: 1
Total ref: 7
2   2     2 1 X   2     2 2
9 ) NetPackageAnalyzerTests
Direct ref: 3
Total ref: 11
      1         X       1 1
10 ) NPA.GitInfo
Direct ref: 0
Total ref: 0
                  X        
11 ) NPA.HtmlData
Direct ref: 0
Total ref: 0
                    X      
12 ) NPA.Resources
Direct ref: 0
Total ref: 0
                      X    
13 ) NuGetInfo
Direct ref: 0
Total ref: 0
                        X  
14 ) Statistical
Direct ref: 0
Total ref: 0
                          X

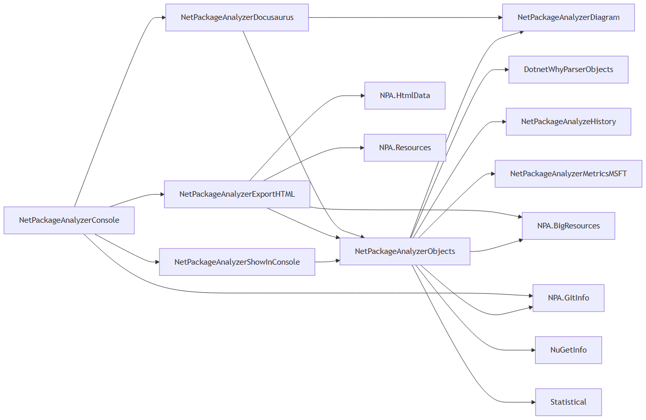
13 Projects (not counting tests projects!)

flowchart LR %% start project reference NetPackageAnalyzeHistory\NetPackageAnalyzeHistory.csproj NetPackageAnalyzeHistory %% start project reference NetPackageAnalyzerConsole\NetPackageAnalyzerConsole.csproj NetPackageAnalyzerConsole-->NetPackageAnalyzerDocusaurus NetPackageAnalyzerConsole-->NetPackageAnalyzerExportHTML NetPackageAnalyzerConsole-->NetPackageAnalyzerShowInConsole NetPackageAnalyzerConsole-->NPA.GitInfo %% start project reference NetPackageAnalyzerDiagram\NetPackageAnalyzerDiagram.csproj NetPackageAnalyzerDiagram %% start project reference NetPackageAnalyzerWork\NetPackageAnalyzerDocusaurus.csproj NetPackageAnalyzerDocusaurus-->NetPackageAnalyzerDiagram NetPackageAnalyzerDocusaurus-->NetPackageAnalyzerObjects %% start project reference NetPackageAnalyzerExportHTML\NetPackageAnalyzerExportHTML.csproj NetPackageAnalyzerExportHTML-->NetPackageAnalyzerObjects NetPackageAnalyzerExportHTML-->NPA.HtmlData NetPackageAnalyzerExportHTML-->NPA.Resources %% start project reference NetPackageAnalyzerMetricsMSFT\NetPackageAnalyzerMetricsMSFT.csproj NetPackageAnalyzerMetricsMSFT %% start project reference NetPackageAnalyzerObjects\NetPackageAnalyzerObjects.csproj NetPackageAnalyzerObjects-->NetPackageAnalyzeHistory NetPackageAnalyzerObjects-->NetPackageAnalyzerDiagram NetPackageAnalyzerObjects-->NetPackageAnalyzerMetricsMSFT NetPackageAnalyzerObjects-->NPA.GitInfo NetPackageAnalyzerObjects-->NuGetInfo NetPackageAnalyzerObjects-->Statistical %% start project reference NetPackageAnalyzerShowInConsole\NetPackageAnalyzerShowInConsole.csproj NetPackageAnalyzerShowInConsole-->NetPackageAnalyzerObjects %% start project reference NPA.GitInfo\NPA.GitInfo.csproj NPA.GitInfo %% start project reference NPA.HtmlData\NPA.HtmlData.csproj NPA.HtmlData %% start project reference NPA.Resources\NPA.Resources.csproj NPA.Resources %% start project reference NuGetInfo\NuGetInfo.csproj NuGetInfo %% start project reference Statistical\Statistical.csproj Statistical

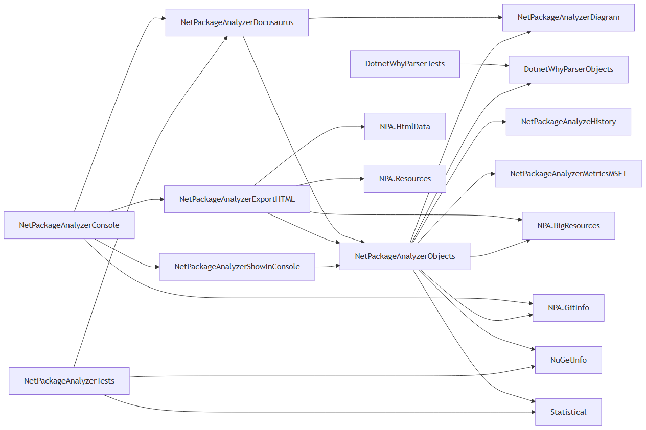
14 Projects with tests

flowchart LR %% start project reference NetPackageAnalyzeHistory\NetPackageAnalyzeHistory.csproj NetPackageAnalyzeHistory %% start project reference NetPackageAnalyzerConsole\NetPackageAnalyzerConsole.csproj NetPackageAnalyzerConsole-->NetPackageAnalyzerDocusaurus NetPackageAnalyzerConsole-->NetPackageAnalyzerExportHTML NetPackageAnalyzerConsole-->NetPackageAnalyzerShowInConsole NetPackageAnalyzerConsole-->NPA.GitInfo %% start project reference NetPackageAnalyzerDiagram\NetPackageAnalyzerDiagram.csproj NetPackageAnalyzerDiagram %% start project reference NetPackageAnalyzerWork\NetPackageAnalyzerDocusaurus.csproj NetPackageAnalyzerDocusaurus-->NetPackageAnalyzerDiagram NetPackageAnalyzerDocusaurus-->NetPackageAnalyzerObjects %% start project reference NetPackageAnalyzerExportHTML\NetPackageAnalyzerExportHTML.csproj NetPackageAnalyzerExportHTML-->NetPackageAnalyzerObjects NetPackageAnalyzerExportHTML-->NPA.HtmlData NetPackageAnalyzerExportHTML-->NPA.Resources %% start project reference NetPackageAnalyzerMetricsMSFT\NetPackageAnalyzerMetricsMSFT.csproj NetPackageAnalyzerMetricsMSFT %% start project reference NetPackageAnalyzerObjects\NetPackageAnalyzerObjects.csproj NetPackageAnalyzerObjects-->NetPackageAnalyzeHistory NetPackageAnalyzerObjects-->NetPackageAnalyzerDiagram NetPackageAnalyzerObjects-->NetPackageAnalyzerMetricsMSFT NetPackageAnalyzerObjects-->NPA.GitInfo NetPackageAnalyzerObjects-->NuGetInfo NetPackageAnalyzerObjects-->Statistical %% start project reference NetPackageAnalyzerShowInConsole\NetPackageAnalyzerShowInConsole.csproj NetPackageAnalyzerShowInConsole-->NetPackageAnalyzerObjects %% start project reference NetPackageAnalyzerTests\NetPackageAnalyzerTests.csproj NetPackageAnalyzerTests-->NetPackageAnalyzerDocusaurus NetPackageAnalyzerTests-->NuGetInfo NetPackageAnalyzerTests-->Statistical %% start project reference NPA.GitInfo\NPA.GitInfo.csproj NPA.GitInfo %% start project reference NPA.HtmlData\NPA.HtmlData.csproj NPA.HtmlData %% start project reference NPA.Resources\NPA.Resources.csproj NPA.Resources %% start project reference NuGetInfo\NuGetInfo.csproj NuGetInfo %% start project reference Statistical\Statistical.csproj Statistical

Building Blocks : 8

Project: NetPackageAnalyzeHistory

Full Name : NetPackageAnalyzeHistory\NetPackageAnalyzeHistory.csproj
flowchart LR NetPackageAnalyzeHistory NetPackageAnalyzerObjects[NetPackageAnalyzerObjects\NetPackageAnalyzerObjects.csproj] NetPackageAnalyzerObjects-->NetPackageAnalyzeHistory

Project: NetPackageAnalyzerDiagram

Full Name : NetPackageAnalyzerDiagram\NetPackageAnalyzerDiagram.csproj
flowchart LR NetPackageAnalyzerDiagram NetPackageAnalyzerDocusaurus[NetPackageAnalyzerWork\NetPackageAnalyzerDocusaurus.csproj] NetPackageAnalyzerDocusaurus-->NetPackageAnalyzerDiagram NetPackageAnalyzerObjects[NetPackageAnalyzerObjects\NetPackageAnalyzerObjects.csproj] NetPackageAnalyzerObjects-->NetPackageAnalyzerDiagram

Project: NetPackageAnalyzerMetricsMSFT

Full Name : NetPackageAnalyzerMetricsMSFT\NetPackageAnalyzerMetricsMSFT.csproj
flowchart LR NetPackageAnalyzerMetricsMSFT NetPackageAnalyzerObjects[NetPackageAnalyzerObjects\NetPackageAnalyzerObjects.csproj] NetPackageAnalyzerObjects-->NetPackageAnalyzerMetricsMSFT

Project: NPA.GitInfo

Full Name : NPA.GitInfo\NPA.GitInfo.csproj
flowchart LR NPA.GitInfo NetPackageAnalyzerConsole[NetPackageAnalyzerConsole\NetPackageAnalyzerConsole.csproj] NetPackageAnalyzerConsole-->NPA.GitInfo NetPackageAnalyzerObjects[NetPackageAnalyzerObjects\NetPackageAnalyzerObjects.csproj] NetPackageAnalyzerObjects-->NPA.GitInfo

Project: NPA.HtmlData

Full Name : NPA.HtmlData\NPA.HtmlData.csproj
flowchart LR NPA.HtmlData NetPackageAnalyzerExportHTML[NetPackageAnalyzerExportHTML\NetPackageAnalyzerExportHTML.csproj] NetPackageAnalyzerExportHTML-->NPA.HtmlData

Project: NPA.Resources

Full Name : NPA.Resources\NPA.Resources.csproj
flowchart LR NPA.Resources NetPackageAnalyzerExportHTML[NetPackageAnalyzerExportHTML\NetPackageAnalyzerExportHTML.csproj] NetPackageAnalyzerExportHTML-->NPA.Resources

Project: NuGetInfo

Full Name : NuGetInfo\NuGetInfo.csproj
flowchart LR NuGetInfo NetPackageAnalyzerObjects[NetPackageAnalyzerObjects\NetPackageAnalyzerObjects.csproj] NetPackageAnalyzerObjects-->NuGetInfo NetPackageAnalyzerTests[NetPackageAnalyzerTests\NetPackageAnalyzerTests.csproj] NetPackageAnalyzerTests-->NuGetInfo

Project: Statistical

Full Name : Statistical\Statistical.csproj
flowchart LR Statistical NetPackageAnalyzerObjects[NetPackageAnalyzerObjects\NetPackageAnalyzerObjects.csproj] NetPackageAnalyzerObjects-->Statistical NetPackageAnalyzerTests[NetPackageAnalyzerTests\NetPackageAnalyzerTests.csproj] NetPackageAnalyzerTests-->Statistical

Root projects : 1

Project: NetPackageAnalyzerConsole

Full Name : NetPackageAnalyzerConsole\NetPackageAnalyzerConsole.csproj
flowchart LR NetPackageAnalyzerConsole NetPackageAnalyzerExportHTML[NetPackageAnalyzerExportHTML\NetPackageAnalyzerExportHTML.csproj] NetPackageAnalyzerExportHTML-->NetPackageAnalyzerConsole NetPackageAnalyzerShowInConsole[NetPackageAnalyzerShowInConsole\NetPackageAnalyzerShowInConsole.csproj] NetPackageAnalyzerShowInConsole-->NetPackageAnalyzerConsole NetPackageAnalyzerDocusaurus[NetPackageAnalyzerWork\NetPackageAnalyzerDocusaurus.csproj] NetPackageAnalyzerDocusaurus-->NetPackageAnalyzerConsole NPA.GitInfo[NPA.GitInfo\NPA.GitInfo.csproj] NPA.GitInfo-->NetPackageAnalyzerConsole

Test projects: 1

Project: NetPackageAnalyzerTests

Full Name : NetPackageAnalyzerTests\NetPackageAnalyzerTests.csproj
flowchart LR NetPackageAnalyzerTests NetPackageAnalyzerDocusaurus[NetPackageAnalyzerWork\NetPackageAnalyzerDocusaurus.csproj] NetPackageAnalyzerDocusaurus-->NetPackageAnalyzerTests NuGetInfo[NuGetInfo\NuGetInfo.csproj] NuGetInfo-->NetPackageAnalyzerTests Statistical[Statistical\Statistical.csproj] Statistical-->NetPackageAnalyzerTests

Maintainability

Maintainability per assembly

Min Value: 62 ;Max Value: 100 ;Math average: 81 ;Math median: 80 ;Standard Dev: 12.25 ;Coefficient of Variation: 0.15
Math mode: The most encountered value (1 times) is 100

Maintainability per class

Min Value: 38 ;Max Value: 100 ;Math average: 83 ;Math median: 86 ;Standard Dev: 13.19 ;Coefficient of Variation: 0.16
Math mode: The most encountered value (1 times) is 86

Maintainability per method

Min Value: 27 ;Max Value: 100 ;Math average: 79 ;Math median: 83 ;Standard Dev: 15.59 ;Coefficient of Variation: 0.20
Math mode: The most encountered value (1 times) is 100

Coupling

Coupling per assembly

Min Value: 0 ;Max Value: 83 ;Math average: 17 ;Math median: 10 ;Standard Dev: 21.26 ;Coefficient of Variation: 1.25

Class Coupling for Assembly bad data : 7

Coupling per Class

Min Value: 0 ;Max Value: 41 ;Math average: 5 ;Math median: 5 ;Standard Dev: 7.21 ;Coefficient of Variation: 1.44
Math mode: The most encountered value (1 times) is 5

Class Coupling for Class bad data : 9

Cyclomatic Complexity

Cyclomatic Complexity per assembly

Min Value: 0 ;Max Value: 412 ;Math average: 44 ;Math median: 16 ;Standard Dev: 102.61 ;Coefficient of Variation: 2.33

Cyclomatic Complexity for Assembly bad data : 6

Cyclomatic Complexity per class

Min Value: 0 ;Max Value: 86 ;Math average: 9 ;Math median: 6 ;Standard Dev: 12.73 ;Coefficient of Variation: 1.41
Math mode: The most encountered value (1 times) is 6

Cyclomatic Complexity for Class bad data : 3

Cyclomatic Complexity per method

Min Value: 1 ;Max Value: 41 ;Math average: 2 ;Math median: 1 ;Standard Dev: 3.61 ;Coefficient of Variation: 1.80
Math mode: The most encountered value (1 times) is 1

Cyclomatic Complexity for Method bad data : 1

Number of classes per assembly

Min Value: 0 ;Max Value: 39 ;Math average: 4 ;Math median: 1 ;Standard Dev: 9.64 ;Coefficient of Variation: 2.41
Math mode: The most encountered value (1 times) is 1

Number of methods per assembly

Min Value: 0 ;Max Value: 89 ;Math average: 12 ;Math median: 6 ;Standard Dev: 21.95 ;Coefficient of Variation: 1.83

Number of methods per class

Min Value: 0 ;Max Value: 25 ;Math average: 2 ;Math median: 1 ;Standard Dev: 4.00 ;Coefficient of Variation: 2.00
Math mode: The most encountered value (1 times) is 1

Summary Licences

Licences per project

Project, package, licenses

Packages : 46

Min Value: 0 ;Max Value: 46 ;Math average: 9 ;Math median: 1 ;Standard Dev: 18.19 ;Coefficient of Variation: 2.02

0 Packages vulnerable

1 Packages outdated

0 Packages deprecated

1 Packages with major version different

Executable lines

Per assembly

Min Value: 0 ;Max Value: 774 ;Math average: 100 ;Math median: 42 ;Standard Dev: 191.92 ;Coefficient of Variation: 1.92
Math mode: The most encountered value (1 times) is 0

Per class

Min Value: 0 ;Max Value: 238 ;Math average: 20 ;Math median: 6 ;Standard Dev: 41.32 ;Coefficient of Variation: 2.07
Math mode: The most encountered value (1 times) is 6

Number exec lines per class bad data : 2

Per method

Min Value: 0 ;Max Value: 129 ;Math average: 6 ;Math median: 3 ;Standard Dev: 15.07 ;Coefficient of Variation: 2.51
Math mode: The most encountered value (1 times) is 2

Number exec lines per method bad data : 2

Summary of project public classes

Assemblies with number of public classes

Min Value: 1 ;Max Value: 45 ;Math average: 5 ;Math median: 2 ;Standard Dev: 11.45 ;Coefficient of Variation: 2.29
Math mode: The most encountered value (1 times) is 1

Assemblies with Public methods

Min Value: 7 ;Max Value: 709 ;Math average: 85 ;Math median: 38 ;Standard Dev: 181.38 ;Coefficient of Variation: 2.13

Public methods per assembly bad data : 1

Classes with Public methods

Min Value: 1 ;Max Value: 24 ;Math average: 4 ;Math median: 1 ;Standard Dev: 4.24 ;Coefficient of Variation: 1.06
Math mode: The most encountered value (1 times) is 1

Public methods per class bad data : 1

References between projects

Assemblies with References

Min Value: 1 ;Max Value: 41 ;Math average: 10 ;Math median: 5 ;Standard Dev: 12.69 ;Coefficient of Variation: 1.27
Math mode: The most encountered value (1 times) is 2

Classes with References

Min Value: 1 ;Max Value: 40 ;Math average: 9 ;Math median: 4 ;Standard Dev: 10.72 ;Coefficient of Variation: 1.19
Math mode: The most encountered value (1 times) is 4

Commits

Commits per year

xychart-beta title "Commits per year (folder and csproj)" x-axis [2023,2024] y-axis "" 0--> 273 bar [20,273] bar [10,148]

Commits per year and folder

Commits per file

Min Value: 22 ;Max Value: 133 ;Math average: 52 ;Math median: 33 ;Standard Dev: 39.92 ;Coefficient of Variation: 0.77
Math mode: The most encountered value (1 times) is 33

;

Commits with most files per year

Nr SHA Date NrFiles
2 7f8efc25662738b403d64fd007425c170748c9d3 2024 Mar 10 14
3 e87b74d6509e021d898d460831c530405f854c58 2023 Aug 28 16
Generated by https://www.nuget.org/packages/NetPackageAnalyzerConsole 9.2024.1208.2022 Halldór Laxness is feeling romantic in Harare Generated on 2024-12-09 18:10:02